我國經濟保持了近三十年的快速增長,在 2007 至 2016 年間我國 gdp 年復合增長率為 11.91%。根據國際先例,經濟增長到一定時期,各級政府關注環境保護的意識將重于強調經濟增長;我國“十三五”規劃明確要加快改善生態環境,并圍繞這一目標在環境綜合治理、生態安全保障機制、綠色環保產業發展等方面進行總體部署;而我國經濟總量已達到全球排名第二的地位,這也是“有條件有能力解決生態環境突出問題的窗口期”的背景所在。據環保部規劃院測算“十三五”全社會環保投資將達到 17 萬億,是“十二五”的 3 倍以上。“十三五”期間,社會投資的大幅增長將帶動包括水生態修復在內的整個環保產業快速發展。
以發達國家經歷來看,以人為干預疊加自然修復方式實現穩定、良好的水生態環境是目前國際治理富營養水的較好方案。如太和水采用的“食藻蟲引導富營養水修復技術”解決了生物法實施中所面臨的效果相對較緩、運用面相對狹窄的弊端;特別在藍綠藻爆發期間——改良、培育的食藻蟲是目前已產業化、能有效對抗并殺滅成團藍綠藻的自然物種。所采用的生物治理富營養化水源技術已被大量成功案例所驗證,良好的成本控制、治理后水體活性效果及更好構建水生態循環的理念,使得太和水已成為目前行業專業公司中技術的重要領頭人與引導者之一。
水環境生態修復與構建是通過塑造、完善水體的“生命”基礎,形成一個完 善的生態循環;其多樣性的生物群體、流暢物質/能量循環將大幅提升水質活性, 進而可有效實現水體的自然凈化功能。其中業務重點首先在于形成、完善以植物 體系為核心的生物系統,而要形成、完善植物體系則需為植物(特別沉水植物) 生長提供必要的基礎——水體的必要透明度是植物實現光合作用的基礎,植物持 續生存能力及面臨富營養水的抗污能力是生態系統持續穩定的保證,因此行業內 企業一般圍繞提升水體透明度和植物體系有效性進行對應技術研發,以適應各實 施項目的需求;此外,搭建適應當地氣候、生物特點的生物循環是實現水生態建 設持續、有效的重要保證。

我國從事水環境生態治理的企業具有差異性。部分起源于園林綠化的公司對 陸生植物性能具有較高的認知度,其業務過程中常采用大型木本植物、挺水植物、 浮葉植物逐步吸收水體中的營養物質,以達到消除、降低藻類生長基礎的目的; 其業務過程能繞開水體透明度提升的過程,但業務也面臨成本相對較高,植物光 合作用對水體中營養物質去除較慢、水下生態系統需要較長時期恢復的不利之 處。
專業公司主要以“淺水湖泊穩態轉換理論”為業務基礎,其主要構建以沉水 植物體系為核心的水下生態系統,實現良好的水體的生態修復。為滿足沉水植物 光合作用的基礎,各企業又采用了不同的技術路線,其中大體可分為兩類:一類 企業采用了相對成熟的污水處理廠技術,以抗(營養)鹽、除(藍綠)藻等物理、 化學的方式實現水體透明度提升;另一類企業采用國際較為推崇的生物方式,如 微生物、浮游動物等方法,以實現水體透明度。
值得一提,水環境生態治理技術均采用的是以植物體系建設為核心,通過“恢復水生植物體系”→“構建水下動物群落”→“生態平衡控制”以構建、實現水體物質和能量良性循環。技術特點的核心在于:通過打造水體生態的平衡,建立水生態參與者——生產者(水生植物)、消費者(水生動物、浮游動物)和分解者(微生物)的物質、能量循環與平衡。根據水環境生態治理過程,各主要技術可細分為:水環境修復技術、水生植物選培技術和生態控制技術等 3 個方面(如下)。
(1)水環境修復的主要技術
①技術特點
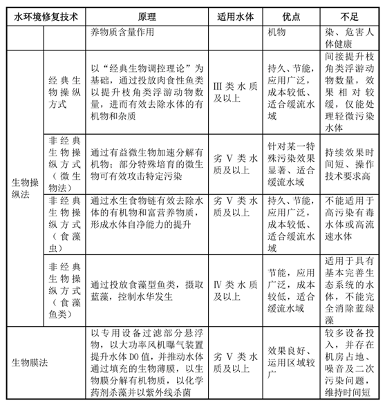
水環境修復是構建水生態循環的重要前置條件,其效果在一定程度上影響水 生態構建難度。不同業務起源公司,對水環境修復的方式各有差異;在相應的技 術環節可分為異位修復和原位修復兩大類,主要對應水體凈化的地理位置差異。 其中,異位修復主要多起源于水利系統為背景的公司,其依據多年調水經驗、借 助大量清潔水源稀釋污染水體,從而起到加強污染物的疏散、水體凈化和污染物 輸出效果。但在“共抓大保護,不搞大開發”、“全流域治理”等綠色發展基調下,該方式存在一定不合理性。原位修復的技術可細分為物理法、化學法、生物操縱法,以及綜合運用的生物膜法。各種修復方式的主要特點如下:













